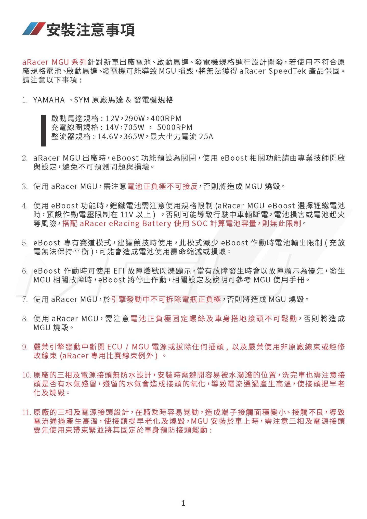
MGU
商品簡述:
將馬達與發電機控制整合。
急加速或全油門,將會開啟EBoost輔助引擎動力輸出。
MGU SYM
•Jet SL / FNXBT
•DRG / MMBCU
1.Plug & Play同原車接頭功能
2.外殼採CNC加工 & 陽極處理
3.LED指示燈
4.加大散熱片面積18%
5.輸出功率提高15%, 充電效率提高40% (Max)
6.多項馬達輸出 & 發電輸出項目調整
檔案下載
-
簡介

-
MGU_使用說明




























